APONTAMENTOS E RESUMOS

Início » Resumos e Sebentas » Biologia » 11º ano

Biologia - 11º ano

Da Unicelularidade à Pluricelularidade

Autor: Patrícia Silva

Escola Secundária Domingos Rebelo - S. Miguel, Açores

Data de Publicação: 01/11/2006

N.º de páginas visitadas neste site (desde 15/10/2006):  

SE TENS TRABALHOS COM BOAS CLASSIFICAÇÕES ENVIA-NOS (DE PREFERÊNCIA EM WORD) PARA notapositiva@sapo.pt POIS SÓ ASSIM O NOSSO SITE PODERÁ CRESCER.

Da Unicelularidade à Pluricelularidade

 

 

Conceitos

 

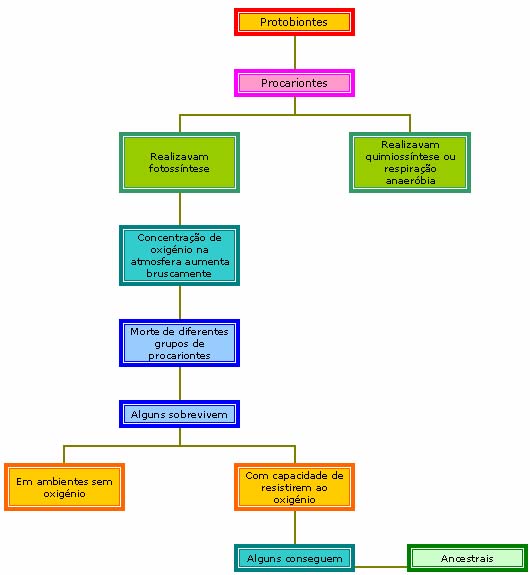
Protobiontes: agregados moleculares  incapazes de se reproduzirem de forma regular, mantinham um certo equilíbrio interno e reagiam a certos estímulos do meio

Procariontes: células rudimentares sem núcleo organizado

Eucariontes: células mais complexas com diversos organelos e núcleo organizado e individualizado

 

 

Esquemas

 

 

 

Hipótese Autogénica

Hipótese Endossimbiótica

Origem da membrana nuclear e dos organelos membranares

Invaginações da membrana plasmática

Invaginações da membrana plasmática

Origem de mitocôndrias

Porções de material genético que abandonaram o núcleo

Simbiose com procarionte heterotrófico aeróbio

Origem de cloroplastos

Simbiose com procarionte autotrófico

 

      Hipótese Endossimbiótica – argumentos a favor

w      Mitocôndrias e cloroplastos têm dimensões semelhantes a bactérias

w      Estes organelos produzem as suas próprias membranas e replicam-se por um processo semelhante à fissão binária

w      Possuem o seu próprio material genético (DNA circular sem histonas associadas)

w      Os ribossomas destes apresentam mais semelhanças com os ribossomas dos procariontes

w      Na membrana destes organelos estão presentes enzimas e sistemas de transporte semelhantes aos dos procariontes

w      Actualmente verificam-se alguns casos de simbiose obrigatória entre alguns eucariontes e bactérias

 

Unicelulares

 

 

Competição

 

 

Colónias (com nenhuma ou pouca diferenciação celular)

 

 

Diferenciação celular

 

 

Multicelulares

 

 

      Vantagens da multicelularidade

w     Maiores dimensões

w     Maior diversidade – possibilitando melhor adaptação a diferentes ambientes

w     Diminuição da taxa metabólica (resultado da especialização celular que permitiu uma utilização de energia mais eficaz)

w     Maior independência em relação ao meio ambiente graças à homeostasia (devido à interdependência entre vários sistemas de órgãos).

 

 Patrícia Silva

Para saber mais sobre este tema, utilize o Google:

Google
Início » Resumos e Sebentas » » Biologia » 11º ano
 

© 2006 - NotaPositiva | Todos os direitos reservados